Im Blickpunkt : HR-PROZESSMANAGEMENT
Alte Strukturen aufbrechen und neue Abläufe implementieren
HR-Prozessmanagement und Optimierung
Der Anteil administrativer Tätigkeiten ist im HR-Bereich, insbesondere bei Payroll, nach wie vor sehr hoch. Eine kritische Analyse sämtlicher HR-Prozesse zeigt die Schwachstellen auf. Durch Neugestaltung, insbesondere aber durch Automatisierung werden HR-Prozesse verschlankt und verbessert. Letztlich können somit Kosten gesenkt und die Servicequalität des Personalwesens erhöht werden.
HR-Prozessmanagement basiert auf dem Business-Process-Reengineering–Konzept von Hammer und Champy. Diese beiden Berater forderten, veraltete Strukturen in der Aufbau- und Ablauforganisation von Unternehmen radikal aufzulösen und sämtliche Abläufe (Prozesse) neu zu gestalten. Ein Geschäftsprozess wird hierbei als ein Bündel von Aktivitäten verstanden, für die ein oder mehrere Inputs benötigt werden. Jeder Prozess startet mit einem Geschäftsereignis, beispielsweise der Kündigung eines Mitarbeiters, und endet wiederum mit einem Geschäftsereignis, z. B. der Unterzeichnung eines Arbeitsvertrags für eine neu besetzte Stelle. Wichtig ist bei dem Prozessdenken, dass für den Kunden ein Ergebnis von Wert erzeugt wird. Im Beispiel des Recruiting-Prozesses ist der Kunde eine Führungskraft, dessen vakante Stelle neu besetzt wurde.
Prozesslandkarte
Wie geht man jetzt konkret vor bei der Analyse und Optimierung von HR-Prozessen? Wir beginnen mit einer Prozesslandkarte (vgl. Abb. 1). Diese Prozesslandkarte wird stufenweise verfeinert, sodass letztendlich zwischen 15 und 25 HR-Prozesse definiert werden können.

Ausgehend von der Prozesslandkarte werden im nächsten Schritt die Teilprozesse und auf der untersten Ebene die einzelnen Aufgaben beschrieben. Der Prozess „Lohn- und Gehaltsabrechnung“ lässt sich beispielsweise in die Teilprozesse Stammdatenpflege, Erfassung variabler Daten (z. B. Mehrarbeitsstunden), Abrechnungslauf, Verdienstnachweise und Reports drucken sowie Korrekturen unterteilen. Auf der nächsten (und in diesem Beispiel untersten Stufe) erfolgt die Beschreibung der einzelnen Tätigkeiten, also z. B. im Rahmen des Teilprozesses „Verdienstnachweise“ die Unterteilung in Druck und Versand.
Bei der praktischen Durchführung bereitet die Festlegung von Prozessanfang und -ende erfahrungsgemäß einige Probleme. Beispielsweise kann der Prozess „Rekrutierung“ schon mit der Kündigung eines Mitarbeiters oder erst mit der Gestaltung der Stellenanzeige beginnen. Der Prozess kann mit Unterzeichnung des Arbeitsvertrags oder mit dem Onboarding, d. h. der Einarbeitung des neuen Mitarbeiters enden. Es empfiehlt sich eine pragmatische Vorgehensweise. Eine Orientierung bietet der Prozessverantwortliche: Alle Aktivitäten, die bislang von einer Person oder einem Team durchgeführt wurden, limitieren den Prozess. Allerdings müssen bisherige Verantwortlichkeiten nicht zwangsläufig auch bei einer Prozessneugestaltung bestehen bleiben. Es kann beispielsweise sinnvoller sein, die Aktivitäten von zwei Teilprozessen, die von verschiedenen Personen ausgeführt wurden, zukünftig in einem Prozess mit einem zuständigen Mitarbeiter zusammenzuführen.
Prozessanalyse
Schwachstellen lassen sich bei HR-Prozessen anhand der Messgrößen Zeit, Kosten und Qualität erkennen. Durch Veränderung dieser Parameter können anschließend die HR-Prozesse verbessert werden. Bei der Erhebung von Prozesszeiten stehen folgende Fragen im Vordergrund:
- Wie viel Zeit wird für einen Prozess benötigt?
- Warum wird diese Zeit benötigt?
Neben der reinen Bearbeitungszeit sind Liege- und Transportzeiten bedeutsam. Die ermittelten Zeiten sind meistens Durchschnittswerte, die durch Beobachtung, Befragung oder Zeitmessung erhoben werden. Im nächsten Schritt werden die Kosten für einzelne Prozessaktivitäten ermittelt und für den kompletten Geschäftsprozess summiert. Hierbei werden Prozesszeiten bzw. Mengen mit dem Stundensatz (Durchschnittswert) des bearbeitenden Mitarbeiters multipliziert.
Die Prozessqualität ist vergleichsweise schwierig zu ermitteln. Es kann zum Beispiel die Fehlerrate gemessen werden. Fehler treten immer dann auf, wenn Geschäftsprozesse die festgelegten Anforderungen nicht der Kunden nicht zu 100 Prozent erfüllen. Eine Fehlerrate von 0,2 Prozent bedeutet beispielsweise, dass 998 von 1.000 erstellten Verdienstnachweisen pro Monat korrekt waren und dass in zwei Fällen Beanstandungen und Rückfragen erfolgten.
Prozessoptimierung
Eine Prozessanalyse wird oftmals vor der Einführung einer neuen HR-Software vorgenommen. Denkbar ist allerdings auch, HR-Prozesse im Rahmen organisatorischer Veränderungen, wie z. B. Fusion, geplante Auslagerung von Tätigkeiten, auf Schwachstellen zu untersuchen und anschließend neu zu gestalten. Bei der Prozessanalyse werden Schwächen und Fehler entdeckt und dokumentiert. Beispiele für Schwachstellen sind Doppelarbeiten, lange Warte- und Liegezeiten, Medienbrüche (z. B. Ausdruck einer Datei auf Papier, Weiterleitung, erneute Datenerfassung am PC), Kommunikationsprobleme zwischen verschiedenen Stellen, falsche Dateneingaben, veraltete Auswertungen.
Jede Prozessanalyse erstreckt sich auf folgende Bereiche:
- Daten: benötigte Datenfelder bzw. Datengruppen für die auszuführenden Tätigkeiten;
- Organisation: zuständige Bearbeiter bzw. Benutzer eines IT-Systems sowie die Organisationsstruktur des untersuchten Bereichs;
- Aufgaben: auszuführende Tätigkeiten;
- Informationstechnik: ermöglicht die (teil-)automatische Bearbeitung von betrieblichen Aufgaben.
Bei der Prozessoptimierung steht die Beseitigung der vorher gefundenen Fehler und Schwächen im Mittelpunkt. Mögliche Ansatzpunkte hierbei sind:
- Beschleunigung: Die Durchlaufzeit einzelner Personalprozesse soll verkürzt werden, beispielsweise indem der Bewerbungsprozess von ursprünglich 14 Wochen (von der Vakanz bis zum Abschluss eines neuen Arbeitsvertrags) auf acht Wochen verringert wird.
- Kostensenkung: Prozesskosten sollen reduziert werden, beispielsweise indem die Kosten eines Gehaltsabrechnungsvorgangs von 20 Euro pro Mitarbeiter und Monat auf 12 Euro gesenkt werden.
- Qualitätssteigerung: Die Qualität der personalwirtschaftlichen Dienstleistungen soll verbessert werden, wenn beispielsweise durch einen verständlicher aufgebauten Verdienstnachweis die Zahl der telefonischen Rückfragen pro Abrechnungslauf von 75 auf 10 sinkt.
Die Prozessoptimierung ist ein kreativer Akt. Ausgehend von den Ist-Prozessen sind verschiedene Ansätze zur Neugestaltung denkbar: Die Teilprozesse können in eine neue Reihenfolge gebracht oder automatisiert werden. Einzelne Schritte können entfallen oder verbessert werden.
Dokumentation von HR-Prozessen
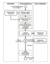
Die Ergebnisse einer Prozessanalyse und Vorschläge für eine Prozessoptimierung sollten dokumentiert werden. Besser als rein verbale Darstellungen eignen sich hierfür grafische Methoden. Business Process Management Notation (BPMN) ist eine international standardisierte Methode zur Prozessmodellierung. Bereits mit wenigen grafischen Symbolen lassen sich HR-Prozesse darstellen. Es sollen insbesondere Ereignisse (wodurch wird ein Prozess ausgelöst bzw. wann endet ein Prozess), Aktivitäten sowie Entscheidungspunkte zur Aufspaltung und Zusammenführung von Prozessabläufen dargestellt werden. Organisatorische Zuständigkeiten werden mit den sog. Schwimmbadelementen „Pool“ und „Lane“ abgebildet. Abbildung 2 zeigt exemplarisch den Prozess „Erstellung neuer Arbeitsvertrag“. Hierbei sind die Personalabteilung, der Betriebsrat und der neue Mitarbeiter beteiligt, sichtbar durch die drei Lanes. Der Prozess beginnt mit der Entscheidung zur Einstellung eines neuen Mitarbeiters und endet mit der Ablage des Arbeitsvertrags in der Personalakte. Der hier skizzierte Einstellungsprozess kann in jedem Unternehmen unterschiedlich verlaufen, z. B. weil Aktivitäten und beteiligte Personen hinzukommen.
Für BPMN existieren Software-Tools, die die grafische Darstellung erleichtern. Außerdem lassen sich Berichte, Dokumentationen, Simulationen und Prozesskostenrechnungen erstellen.


